当前位置:
首页
>
政务公开
>
中心公告
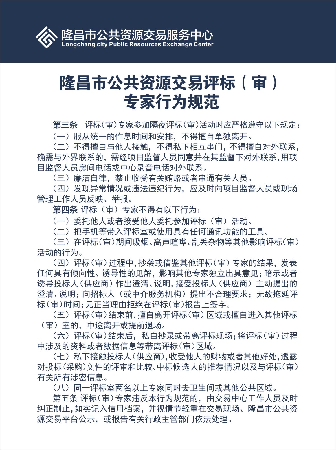
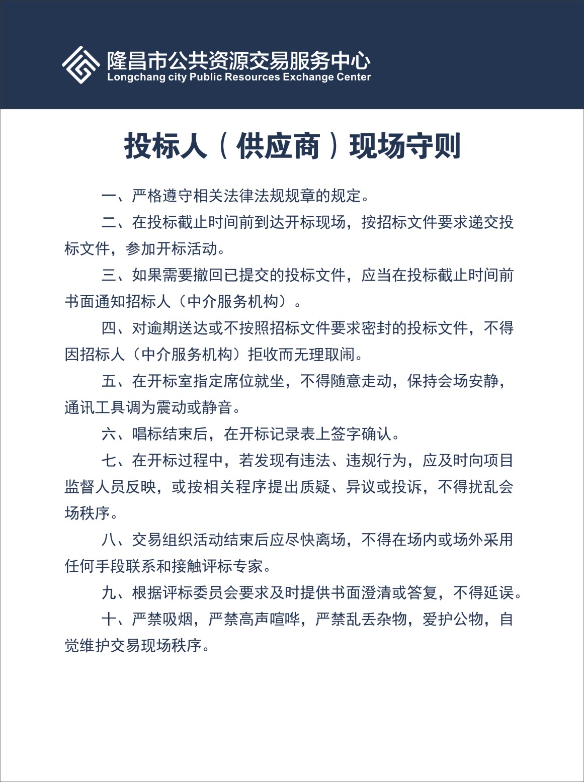
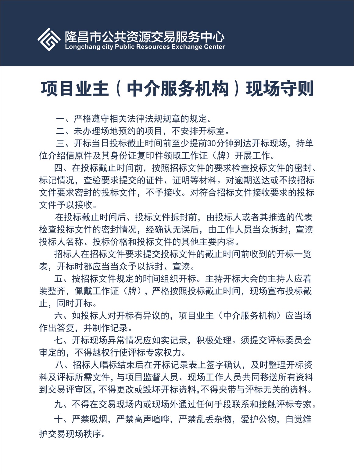
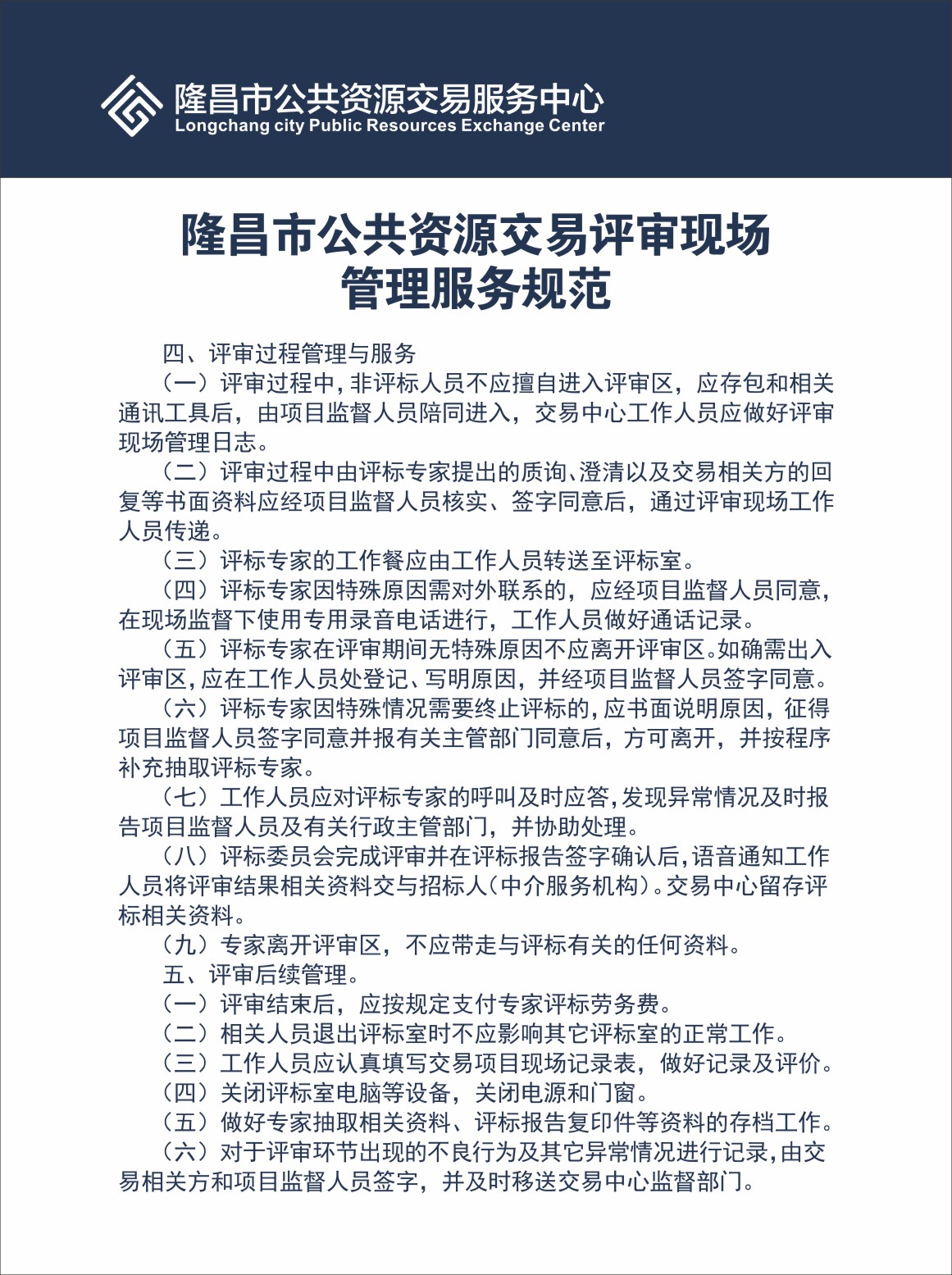
隆昌市公共资源交易服务中心工作制度、规范
【信息时间:2021-11-12】
【阅读次数:
】
打印