当前位置:
首页
>
中心简介
>
部门设置
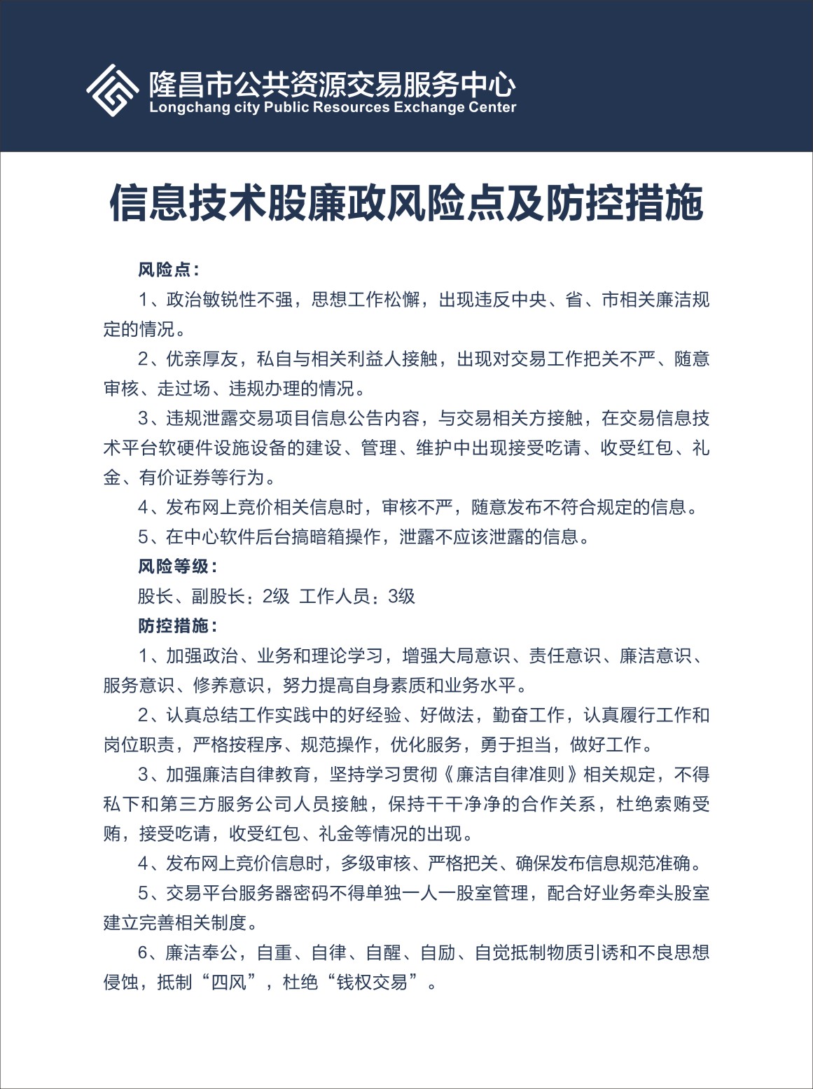
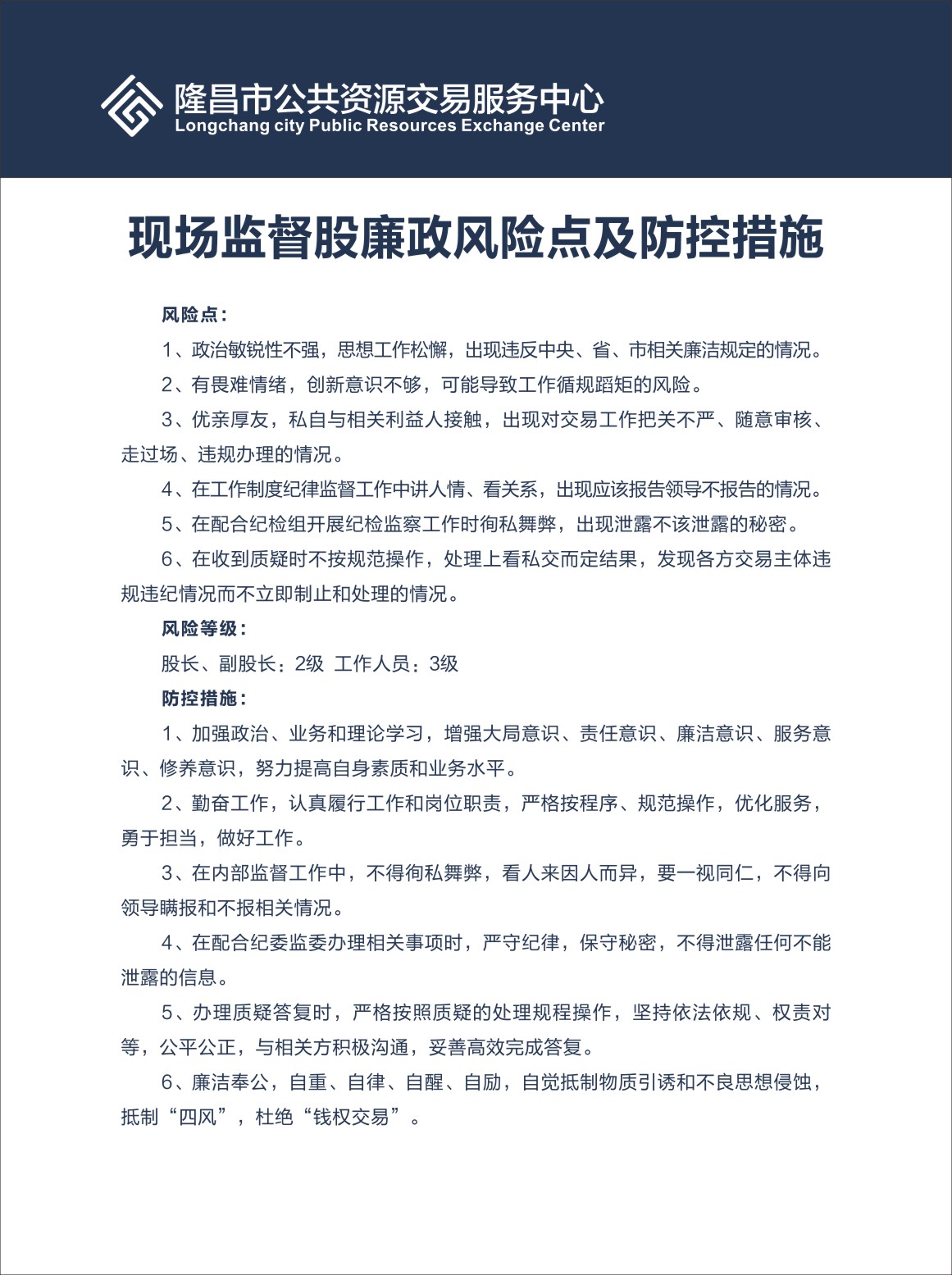
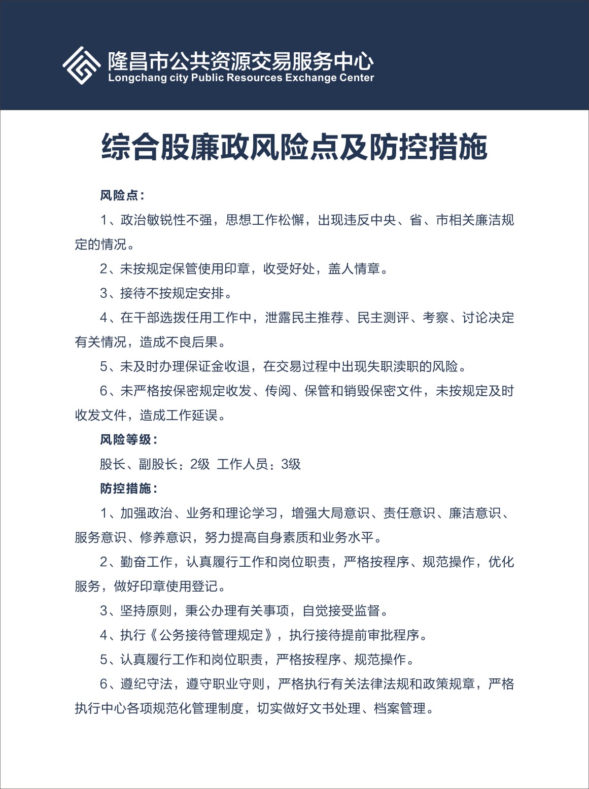
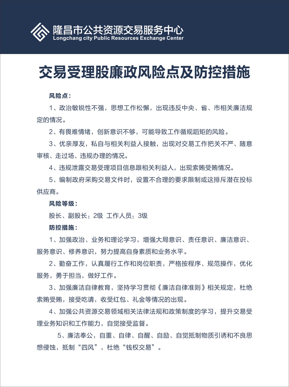
隆昌市公共资源交易服务中心各股室职能职责、廉政风险点和防控措施
【信息时间:2021-11-12】
【阅读次数:
】
打印